• 正體中文
  • English
  • 首頁
    • 最新消息
    • 活動通告
    • 友會消息
  • 學會簡介
    • 理事長的話
    • 學會會史
    • 學會會歌
    • 學會地址位置圖
    • 學會組織與架構
      • 架構圖
      • 理監事會
      • 現任學會職員錄
    • 重要章則
      • 論文評選辦法
      • 學生獎勵金申請辦法
      • 盧善棟獎學金評選辦法
      • 鑛冶期刊徵稿
      • 鑛冶論文獎初選作業細則
      • 鑛冶論文獎複審作業細則
      • 獎章委員會簡則
      • 傑出服務貢獻獎設置辦法
      • 場地租借管理辦法
      • 學會章程
      • 會員代表選舉辦法
    • 追憶盧善棟前理事長
  • 學會獎項
    • 盧善棟獎學金
      • 盧善棟獎學金得獎人
    • 歷年技術獎章得獎人
      • 技術獎章得獎人介紹
    • 歷年大專學生獎勵金得獎人
    • 歷年論文獎得獎人
    • 歷年傑出服務貢獻獎得獎人
    • 歷年保安獎章得獎人
  • 榮譽榜
    • 本會榮獲內政部104年全國性社會暨職業團體工作品鑑「甲等獎」
    • 本會朱前理事長榮獲2012年第30屆國家傑出總經理獎
    • 鑛冶期刊獲行政院頒發雜誌金鼎獎
    • 歷年詹天佑論文獎與中工會論文得獎人
  • 學會出版品
    • 鑛冶期刊 (需登入會員)
      • 鑛冶期刊徵稿
    • 年會手冊
    • 專題討論會論文集
    • 鑽禧紀念冊
    • 礦冶工程名詞與礦冶辭典
    • 學會電子報
  • 活動專區
    • 歷年年會
    • 年會活動
    • 國際交流活動
    • 兩岸交流活動
    • 活動照片
    • 活動影片
  • 相關連結
  • 聯絡我們
  • 會員申請
  • 會員登入

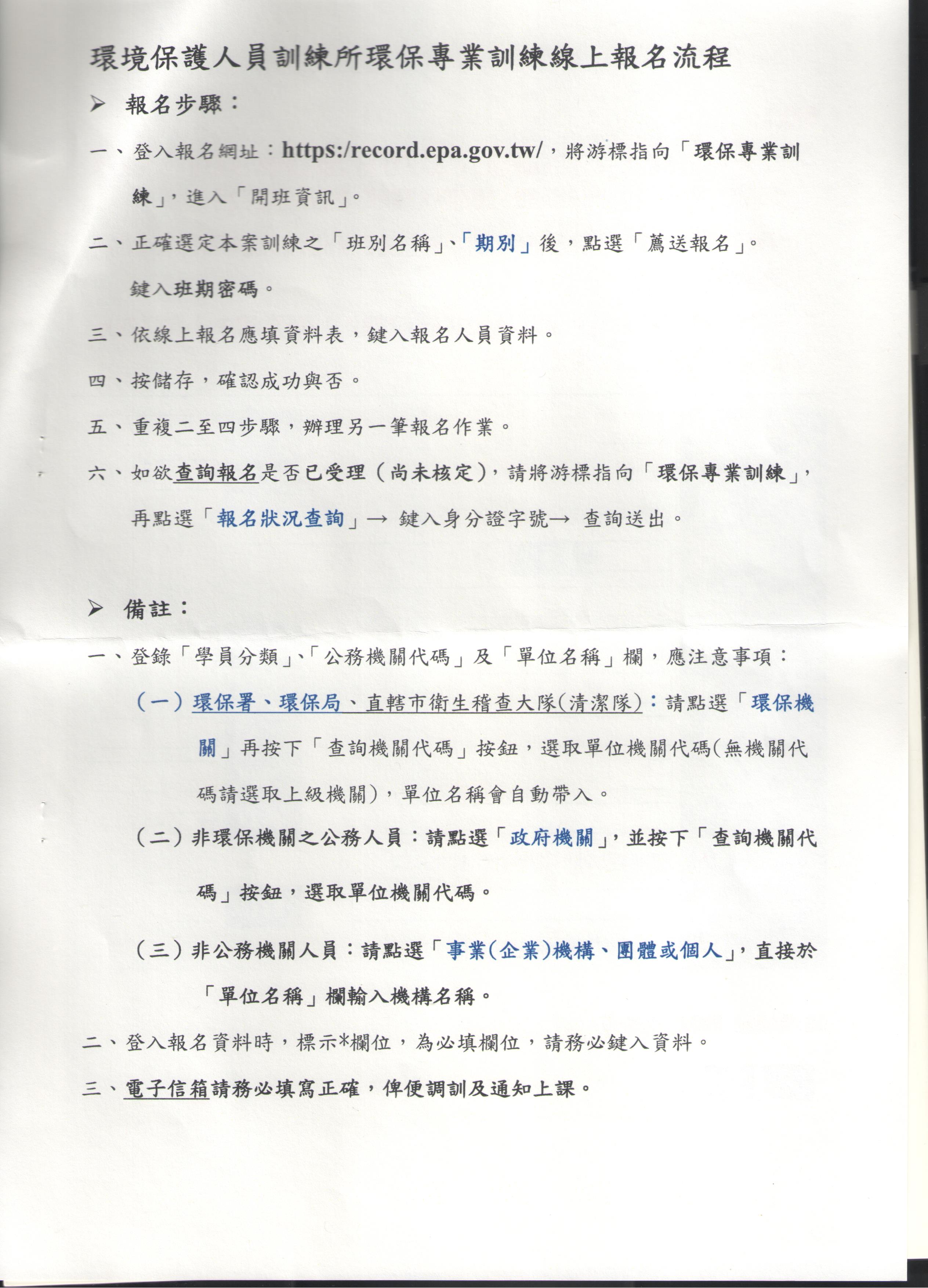
行政院環保署環境保護人員訓練所辦理「易發生噪音設施設置及許可申請審查與環境振動防治訓練班」,敬請有意者洽報名網址報名!

報名網址:https://record.epa.gov.tw

相關文件下載
Download this file (噪音防制班報名資訊1.jpg)噪音防制班報名資訊1.jpg671 kB
Download this file (噪音防制班報名資訊2.jpg)噪音防制班報名資訊2.jpg785 kB
Download this file (噪音防制班報名資訊3.jpg)噪音防制班報名資訊3.jpg585 kB
 
版權所有 © 社團法人中國鑛冶工程學會 Chinese Institute of Mining and Metallurgical Engineers.
 
104 台北市中山區長安東路二段184號2樓之2 電話:02-2351-7046     02-2391-4427 傳真:02-2397-5377 電子郵件信箱:service@mail.cimme.org.tw
 
.read-more-link a { color: #c00; font-weight: bold; text-decoration: none; } .read-more-link a:hover { text-decoration: underline; color: #900; }